Run ❯
Get your
own Python
server
❯
Run Code
Ctrl+Alt+R
Change Orientation
Ctrl+Alt+O
Change Theme
Ctrl+Alt+D
Go to Spaces
Ctrl+Alt+P
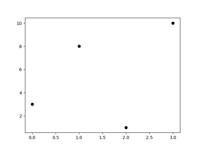
#Three lines to make our compiler able to draw: import sys import matplotlib matplotlib.use('Agg') import matplotlib.pyplot as plt import numpy as np ypoints = np.array([3, 8, 1, 10]) plt.plot(ypoints, 'ok') plt.show() #Two lines to make our compiler able to draw: plt.savefig(sys.stdout.buffer) sys.stdout.flush()